•產品描述:U3115C完全工作到+350V是高壓,高速功率MOSFET和IGBT驅動器,具有相關的高側和低側參考輸出通道。邏輯輸入兼容標準CMOS或LSTTL輸出,低至3.3V邏輯。輸出驅動器具有高脈沖電流緩沖級,設計用于最小的驅動器交叉導通。浮動通道可用于驅動n通道功率MOSFET或IGBT的高側配置,其工作電壓高達350伏。
•主要特點:集成自舉二極管;為自舉操作設計的浮動通道;完全工作到+350V;容忍負瞬態電壓;v /dt免疫;柵極驅動供電范圍從5到20V;欠壓鎖定;3.3V, 5V和15V輸入邏輯兼容
•典型應用:家用電器;工業應用和驅動器;電機驅動器;DC-AC轉換器,PMDC和PMACMotors;感應加熱;暖通空調
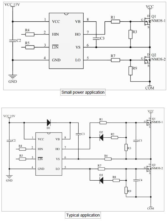
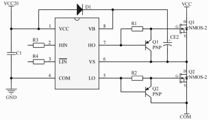
•典型應用電路:


Copyright ? 2015-2023 紹興宇力半導體有限公司
浙公網安備33060202001577
浙ICP備2020037221號-1
技術支持:藍韻網絡