•產品描述::U3406 400V同步降壓控制器從高輸入電壓源或從輸入軌受到高壓瞬變進行調節,最大限度地減少了對外部浪涌抑制組件的需求。高側開關最小導通時間為60 ns,具有較大的降壓比,可實現從100V標稱輸入到低壓軌的直接降壓轉換,從而降低系統復雜性和解決方案成本。U3406在輸入電壓低至8.5V的情況下繼續工作,如果需要,可以接近100%的占空比,使其成為高性能100V電池汽車應用,ADAS(環視ECU)和HEV/EV系統的絕佳選擇。強制pwm (FPWM)操作消除了開關頻率變化,以最大限度地減少EMI,而用戶可選擇的二極管仿真降低了輕負載條件下的電流消耗。測量低側MOSFET的壓降或使用可選的電流檢測電阻提供逐周期過流保護。可調開關頻率高達0.5MHz,可以同步到外部時鐘源,以消除噪聲敏感應用中的拍頻。
•主要特點:器件溫度等級1:-40°C至+ 80°C環境溫度范圍通用同步降壓DC/DC ControllerØ寬輸入電壓范圍為9.5V至400VØ可調輸出電壓從1.25V至280VØ電壓模式控制與線前饋三相變頻60ns最小導通時間高VIN / VOUT比180ns最小關斷時間低壓差1.1V參考±1%反饋精度8.5V柵極驅動器標準VTH MOSFETsØ 220ns自適應死區時間ControlØ 2A電源和2.5A吸收能力yl固有保護功能,穩健DesignØ hiccup模式過流ProtectionØ帶HysteresisØ VCC和柵極驅動UVLO ProtectionØ帶遲滯的熱關機保護l 16引腳SOP封裝帶可濕性側板sl使用帶UNI-SEMI®電源設計器的U3406創建定制設計
•典型應用:高功率汽車DC/DC調節器汽車電機驅動器,ADASl HEV/EV電源符合LV-148
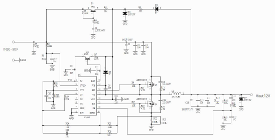
•典型應用電路

Copyright ? 2015-2023 紹興宇力半導體有限公司
浙公網安備33060202001577
浙ICP備2020037221號-1
技術支持:藍韻網絡