•產品描述:U3506A 是一款高電壓、降壓型的開關式穩壓器,內置功率 MOSFET。它集成了一個高側、高電壓的功率 MOSFET,其電流限制值通常為 2A(IPK)。輸入范圍適用于多種降壓應用,因此非常適合用于汽車、工業和照明等領域。采用滯回電壓模式控制,響應速度極快。UNIU 的專有反饋控制方案可減少所需的外部組件數量。開關頻率為 130 千赫茲,使得元件尺寸較小。熱關斷和短路保護(SCP)提供了可靠且容錯的操作。低靜態電流使 U3506A 可用于電池供電的應用。U3506A 采用 ESOP-8 封裝,具有外露焊盤。
•主要特點:集成高壓啟動電路;默認輸出電壓為 5V(類型);內置 180V/1.2Ω MOSFET;內置啟動二極管;滯回控制:無補償;130KHZ 開關頻率;用于降壓應用的 PWM 調光控制輸入;短路保護(SCP)與集成高側 MOSFET 一起;低靜態電流;熱關機;采用 ESOP-8 封裝,引腳外露。
•典型應用:滑板車、電動自行車控制電源;太陽能系統;汽車系統電源;工業電源;高功率 LED 驅動器;USB
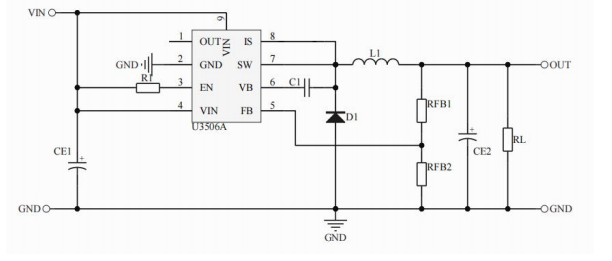
•典型應用電路

Copyright ? 2015-2023 紹興宇力半導體有限公司
浙公網安備33060202001577
浙ICP備2020037221號-1
技術支持:藍韻網絡